Story

Jul 31, 2023
The usefulness of any product, be it physical or digital, is often tied to the functionalities it offers. After all, they are the reason the product exists. Yet, while a product may offer the most amazing functionalities, its success is never solely tied to what it does, but also to how it does it, or, more accurately, its design and how easy and intuitive it is to use it. When it comes to digital products, specifically software products, the question of how to use them finds its answer in two particular aspects of design, which often go hand in hand: we are talking about User Interface (UI) and User Experience (UX). Both these aspects are at the center of the broader field of study called Human Computer Interaction.
Designing a consumer-like, business product
Designing a UI and a UX that are both intuitive, engaging, and easy to adopt poses its own set of challenges. This is even truer when designing a business product which handles highly technical concepts. It is often the case that, for very technical products, designers expect their target users to be quite technical themselves, and therefore design their products to maximise functionality first, whilst thinking about usability second.
ApiShare was created to subvert this trope. We wanted to create a product that feels just as natural, just as easy to pick up on as any other consumer product, while covering all the business requirements intuitively for both technical and non-technical users.
Therefore, ApiShare was designed to feel like a consumer-oriented product. We wanted to make API Management not just pretty, but most importantly simple, friendly, and inclusive, in order to be a central tool for all users, regardless of their role and skills. For example, the API Product Catalog was inspired by the ubiquitous App Stores that can be found on all mobile devices, so that even an inexperienced API user can feel right at home from the get-go.

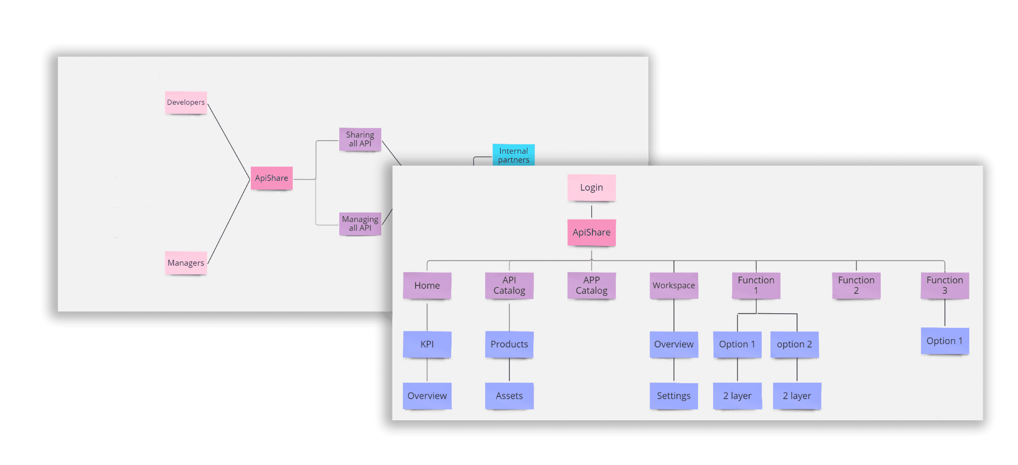
The Design Journey
The business need that gave birth to ApiShare was one which we at User Group had faced regularly in many years of experience with our clients. Thus, the first source of input to kickstart the design process was internal. In fact, it was our technical experts, our system architects, and our developers, who drafted a significant portion of the product's requirements, based on all their years of experience in the field. It was then our design team’s job to actualize those requirements into a design that could make handling APIs easy for all users. To do this, first we studied space distribution on the application’s page, given the great number of technical content and functionalities. All this content needed to be diluted for a cleaner, more focused interface, as well as a more pleasant experience, enhanced by the use of soft colours and shapes. When it comes to design, storytelling is also essential. ApiShare holds a story within itself which began with the product logo representing the worker bee, and which is carried out throughout the application with the honeycomb design. This doesn’t just hearten the experience, but it also makes the product more recognizable, whilst expressing the interconnectedness of the API ecosystem, akin to that of an industrious bee-hive.
But let’s get into the actual steps of the design process:
The User Experience (UX)
To design the UX we first studied other products which satisfy similar business needs on the market. Then, we analyzed all possible target audiences, from developers to executives, figuring out their needs and skills. This helped us to define a set of user personas, which deeply informed our design of the UI. Next was the step of requirement analysis. We created a sitemap and defined all application objectives and user flows. This in turn enabled the production of wireframes, which are required to define the pages' structure and how navigation is carried out between them.

Last, we tested these assets on a sample of users in order to validate our UX and our prototypes. We observed how each individual performed predetermined tasks, gathering their feedback whilst keeping an eye out for any cognitive biases. All comments were finally gathered on a user journey map, which describes all user actions, each with relevant annotations.
The User Interface (UI)
The next step in our design journey was the actual graphical design. This is the more artistic part of the process, and one of its core outcomes is the Design System, which includes all interface elements, like fonts, color palette, icons, button designs, fields, etc., and all related documentation. Having completed the Design System, we could finally put all the pieces together and produce the definitive interface. We also added iterations which make it possible to interact with the interface mockup, giving everyone a glimpse of how the product will work once it is developed.

We finally carried out one last testing phase to validate the choices made so far, to confirm proper readability, fluidity and overall usability.
The Journey Continues
Our design team’s journey doesn’t end here. In fact, it’s a constant effort to expand and integrate new features seamlessly into ApiShare, so as to make it the go-to tool for managing your Enterprise API Ecosystem. If you want to find out exactly how ApiShare works, check out our other articles on our blog, or get in touch with our team, who is always eager to explain all of ApiShare’s features, and how they can best suit your company’s API Management needs.


























